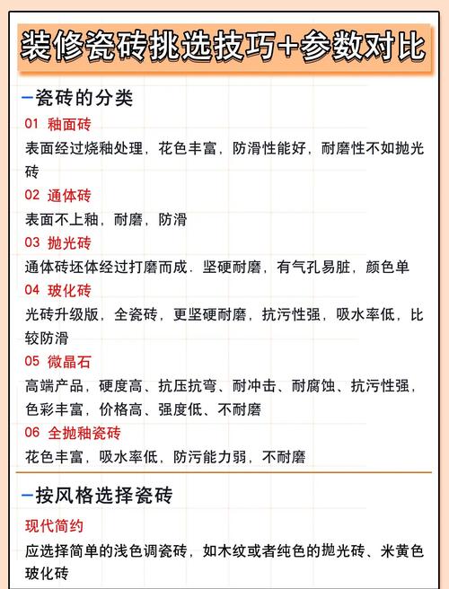
|
瓷砖耐磨4级意味着什么?家用能保持多少年无磨损?详解其耐用性与性价比时间:2025-12-02 16:01 对于家庭装修而言,在选择瓷砖之际,除了要关注花色以及尺寸外,其内在具备的耐用性指标“耐磨等级”是极其重要的。许多朋友大概都听闻过“4级以上”这种说法,然而它到底意味着什么呢?有一块达到此标准的瓷砖,将其铺在家里,能够经受住多少年的踩踏,却依旧如同崭新的一般呢?今天我们就要深入地去拆解这个问题,从而让你在进行选购的时候,心里能够更加有底。 耐磨等级4级到底有多耐磨 “耐磨等级”是从国家标准所规定的“釉面砖表面耐磨性”测试办法而来的,测试期间,会运用特定的磨料于瓷砖表面开展旋转摩擦,等级的高低直接跟瓷砖釉面可以承受的磨损转数相对应,4级表示这块瓷砖在测试里能够承受1500转的摩擦却不会出现明显的磨损痕迹,作为对比,3级通常对应750转,而家用的最高等级5级对应2100转以上。所以,那种有着4级耐磨程度的瓷砖,它的釉面硬度已经达到了相当可观的地步,能够有效地去抵抗在日常生活当中,由沙砾以及鞋底所带来的划伤情况,对于绝大多数家庭的客厅、卧室、书房等这些区域而言,这已然是一个具备耐用特性且性价比十分突出的选择了。
家用场景下能使用多少年不磨损 “不磨损”属于一种理想情形,可是我们能够将那种“没有明显对美观造成影响的磨损”当作标准用以评估使用寿命。在普通三口或者四口家庭的日常使用环境当中,要是留意日常清洁(防止砂石长时间停留在地面),一块具备4级耐磨程度的瓷砖于客厅这类高频通行的区域,保持15年以上的良好表面状况是具备完全可能性的。当然喽,其实际寿命和铺贴工艺、家具脚垫的保护以及居住者的使用习惯(比如是否经常穿着高跟鞋走动)紧密关联。但总体而言,挑选4级耐磨的产品,基本上能够使你在瓷砖的使用期限范围里,不用因磨损方面的问题而忧心。 如何判断和挑选高耐磨等级瓷砖
选购之际,最为可靠之方式乃是查看瓷砖包装箱,或者查看厂家所提供的检测报告,其上会明确标注“耐磨等级”,或者明确标注“耐磨转数”。切莫轻信销售人员的口头承诺,亦不可仅凭借“砖体厚薄”来判断耐磨性。能够要求店员使用钥匙、小刀等硬物在样品砖的釉面上用力划一下,4级以上的产品通常不会留下任何划痕。除此之外,优先挑选信誉良好的品牌,其产品参数标注一般更为严谨且真实。 装修之际,你于挑选瓷砖之时,最为纠结之要点究竟是什么呢?是花色之搭配,是规格之尺寸,又或者恰似我这般,最为关切此类隐匿于细节当中的耐用指标呢?欢迎于评论区域分享你的经验又或者心中困惑,倘若觉得本文存有帮助,亦请点赞予以支持呀。 |

